pymc.dims.InverseGamma#

class pymc.dims.InverseGamma(name, *dist_params, dims=None, initval=None, observed=None, total_size=None, transform=UNSET, default_transform=UNSET, model=None, **kwargs)[source]#

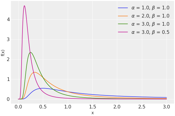
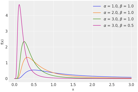
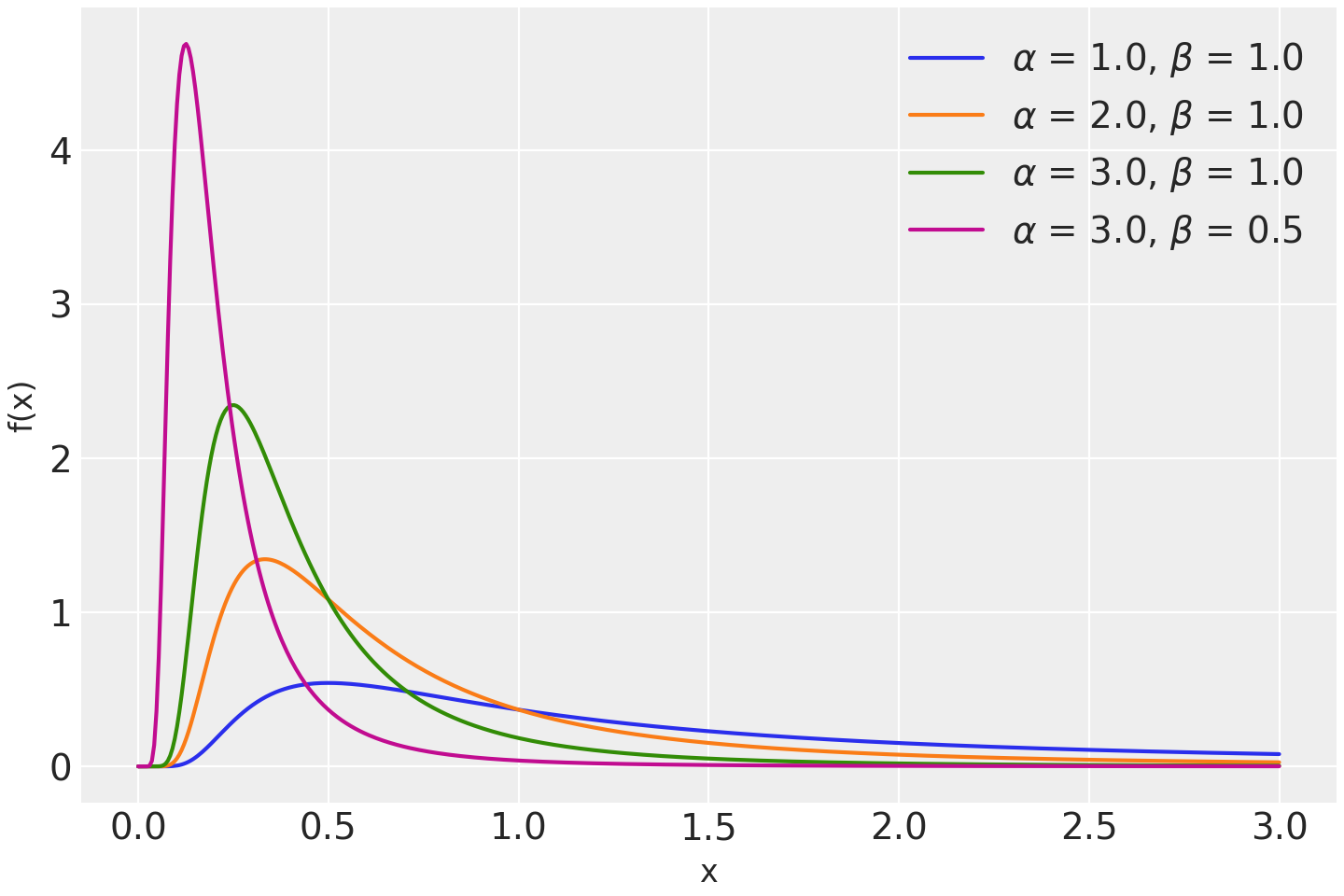
Inverse gamma distribution, the reciprocal of the gamma distribution.

The pdf of this distribution is

\[f(x \mid \alpha, \beta) = \frac{\beta^{\alpha}}{\Gamma(\alpha)} x^{-\alpha - 1} \exp\left(\frac{-\beta}{x}\right)\]

(Source code, png, hires.png, pdf)

../../../_images/pymc-dims-InverseGamma-1.png

Support

\(x \in (0, \infty)\)

Mean

\(\dfrac{\beta}{\alpha-1}\) for \(\alpha > 1\)

Variance

\(\dfrac{\beta^2}{(\alpha-1)^2(\alpha - 2)}\) for \(\alpha > 2\)

Parameters:
alphaxtensor_like of float, optional

Shape parameter (alpha > 0).

betaxtensor_like of float, optional

Scale parameter (beta > 0).

muxtensor_like of float, optional

Alternative shape parameter (mu > 0).

sigmaxtensor_like of float, optional

Alternative scale parameter (sigma > 0).

Methods

InverseGamma.dist([alpha, beta, mu, sigma])